知名演员的妻子自述:年轻时打耳洞做了两次手术!坦言是"这辈子最后悔的事"
更新时间:2026-02-10 09:00:03 点击量:

近日,演员杜淳的妻子王灿兮就在社交平台直播时透露,年轻时她因打耳洞引发严重疤痕增生,最终被迫接受两次手术切除病变组织,坦言这是自己"这辈子最后悔的事"。






王灿直言打耳洞是自己“这辈子最后悔的事”,疤痕增生异常明显,严重影响外观,为切除增生的疤痕组织已先后接受两次手术。目前虽已恢复,但疤痕带来的心理阴影仍让她心有余悸。
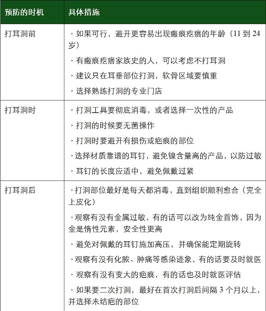
为什么打耳洞会出现瘢痕疙瘩? 首先要知道的是,瘢痕疙瘩的本质特点是异常的、过度的伤口愈合,通常认为这是炎症持续存在、伤口愈合增殖期延长和重塑期延迟的结果。 打耳洞如何避免瘢痕疙瘩 生活中有一部分人,因为一些原因,打耳洞后,会比其他人更容易出现瘢痕疙瘩。因此,如果要打耳洞的话,遇到以下情况一定要谨慎,做好预防。 耳洞打在软骨(而不是耳垂) 有瘢痕疙瘩家族史的人 技术或护理不到位的 预防瘢痕疙瘩的措施 耳洞瘢痕疙瘩治疗 因耳朵部位皮肤薄、邻近软骨,治疗需兼顾有效性与安全性,避免损伤软骨或造成耳部畸形,临床以中西医结合、局部治疗为主、全身调理为辅的综合方案为佳。 物理治疗(辅助治疗,适配轻中度瘢痕 / 术后防复发) 激光治疗适用于:瘢痕疙瘩红肿明显、瘙痒剧烈,或术后残留的增生性瘢痕,也可配合药物注射使用。 冷冻治疗适用于:小型、孤立的耳垂瘢痕疙瘩(耳廓软骨处慎用,防止冻伤软骨)。 压迫治疗适用于:打耳洞后预防瘢痕疙瘩形成,或术后、药物注射后的辅助防复发。 手术治疗(适合中大型 / 顽固复发瘢痕,需配合辅助治疗) 适用于瘢痕疙瘩直径>3cm、蟹足状增生、牵拉耳部形态,或药物 / 物理治疗无效的顽固病例,单纯手术切除复发率高达 70% 以上,因此必须配合术后浅层放射SRT—100治疗,是耳朵瘢痕疙瘩的重要治疗手段。 丽肤小贴士: 医生提醒:当出现或者疑似出现瘢痕疙瘩的时候,首先要放弃一个想法——自己在家治疗。 这是因为,瘢痕疙瘩治疗难度大,不是抹点去疤膏、贴上疤痕贴就能治好的,甚至,即便是单纯手术治疗,复发率也比较高。






